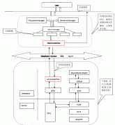
GlusterFS 整体逻辑结构分析
GlusterFS相对于传统NAS 、SAN、Raid 的优点就是:1.容量可以按比例的扩展,且性能却不会因此而降低。整体逻辑结构分析,GlusterFS,整体来看分客户和服务端两部分,当然这是相对的。...
GlusterFS相对于传统NAS 、SAN、Raid 的优点就是:1.容量可以按比例的扩展,且性能却不会因此而降低。整体逻辑结构分析,GlusterFS,整体来看分客户和服务端两部分,当然这是相对的。...
GlusterFS (Gluster File System) 是一个开源的分布式文件系统,GlusterFS借助TCP/IP或InfiniBand RDMA网络将物理分布的存储资源聚集在一起,使用单一全局命名空间来管理数据。GlusterFS基于可堆叠的用户空间设计,可为各种不同的数据负载提供优异的性能。...
集群的文件系统GlusterFS 3.5.1发布,可用来做虚拟化 后端并且支持FUSE.在要求不高的情况下个人觉得是首选的分布式文件系统。...
Gluster高级营销总监Jack O' Brien一起来谈一谈当前的存储挑战、开源存储解决方案和服务器虚拟化的影响以及今年值得关注的存储趋势。...