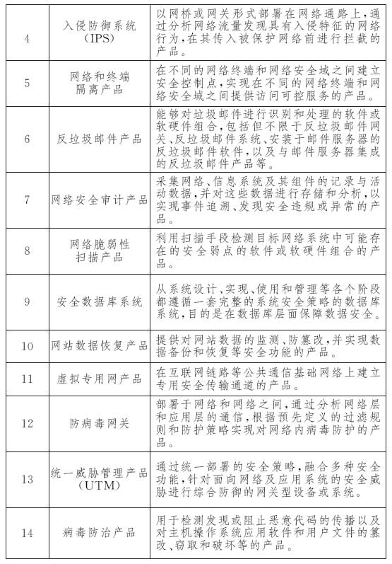
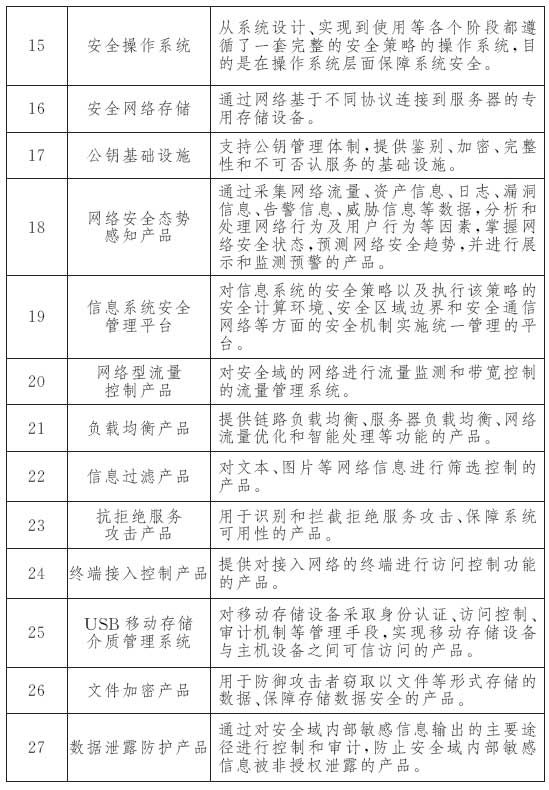
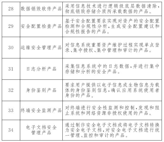
更新了《网络关键设备和网络安全专用产品目录》,2017年《关于发布〈网络关键设备和网络安全专用产品目录(第一批)〉的公告》(2017年第1号)中的网络关键设备和网络安全专用产品目录同步废止。
2023年7月3日,依据《中华人民共和国网络安全法》,国家互联网信息办公室会同工业和信息化部、公安部、国家认证认可监督管理委员会等部门更新了《网络关键设备和网络安全专用产品目录》,自印发之日起施行。
2017年国家互联网信息办公室、工业和信息化部、公安部、国家认证认可监督管理委员会联合发布的《关于发布〈网络关键设备和网络安全专用产品目录(第一批)〉的公告》(2017年第1号)中的网络关键设备和网络安全专用产品目录同步废止。





声明: 此文观点不代表本站立场;转载须要保留原文链接;版权疑问请联系我们。









