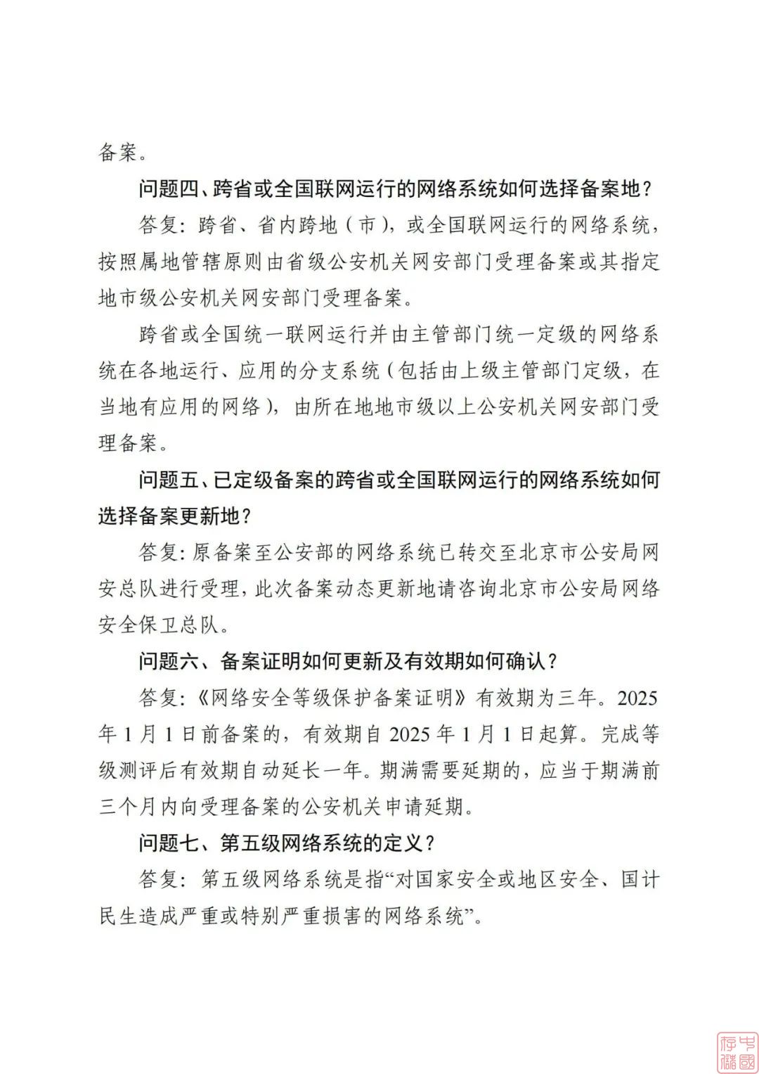
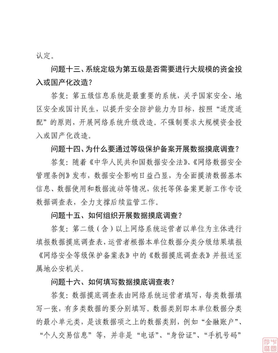
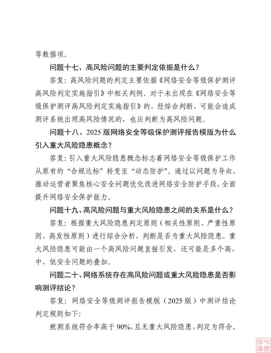
《关于进一步做好网络安全等级保护有关工作的函》(公网安〔2025〕1001号)及公网安〔2025〕1846号文件对网络安全等级保护工作进一步说明。
中国存储网消息,2025年3月8日,公安部网安局发布了《关于进一步做好网络安全等级保护有关工作的函》(公网安〔2025〕1001号),对网络安全等级保护工作提出了新要求。2025年4月27日,公安部发布公网安〔2025〕1846号文件,对3月8日部署的网络安全等级保护工作进一步说明,要求各级单位深化系统备案更新、数据资源摸底及风险整改,并对部分关键问题进行了指导说明。








声明: 此文观点不代表本站立场;转载须要保留原文链接;版权疑问请联系我们。










